

The Waterproof Integrated Ultrasonic Sensor is a robust and reliable device designed to measure distances or detect objects using ultrasonic waves. Its waterproof design makes it ideal for use in harsh environments, such as outdoor installations, industrial applications, or underwater systems. This sensor emits ultrasonic waves and calculates the time it takes for the waves to return after hitting an object, providing accurate distance measurements.








Below are the key technical details of the Waterproof Integrated Ultrasonic Sensor:
| Parameter | Value |
|---|---|
| Operating Voltage | 3.3V to 5V |
| Operating Current | ≤ 15mA |
| Detection Range | 20cm to 450cm |
| Accuracy | ±1cm |
| Operating Frequency | 40kHz |
| Waterproof Rating | IP67 |
| Operating Temperature | -15°C to 70°C |
| Output Signal | Digital (High/Low) or PWM |
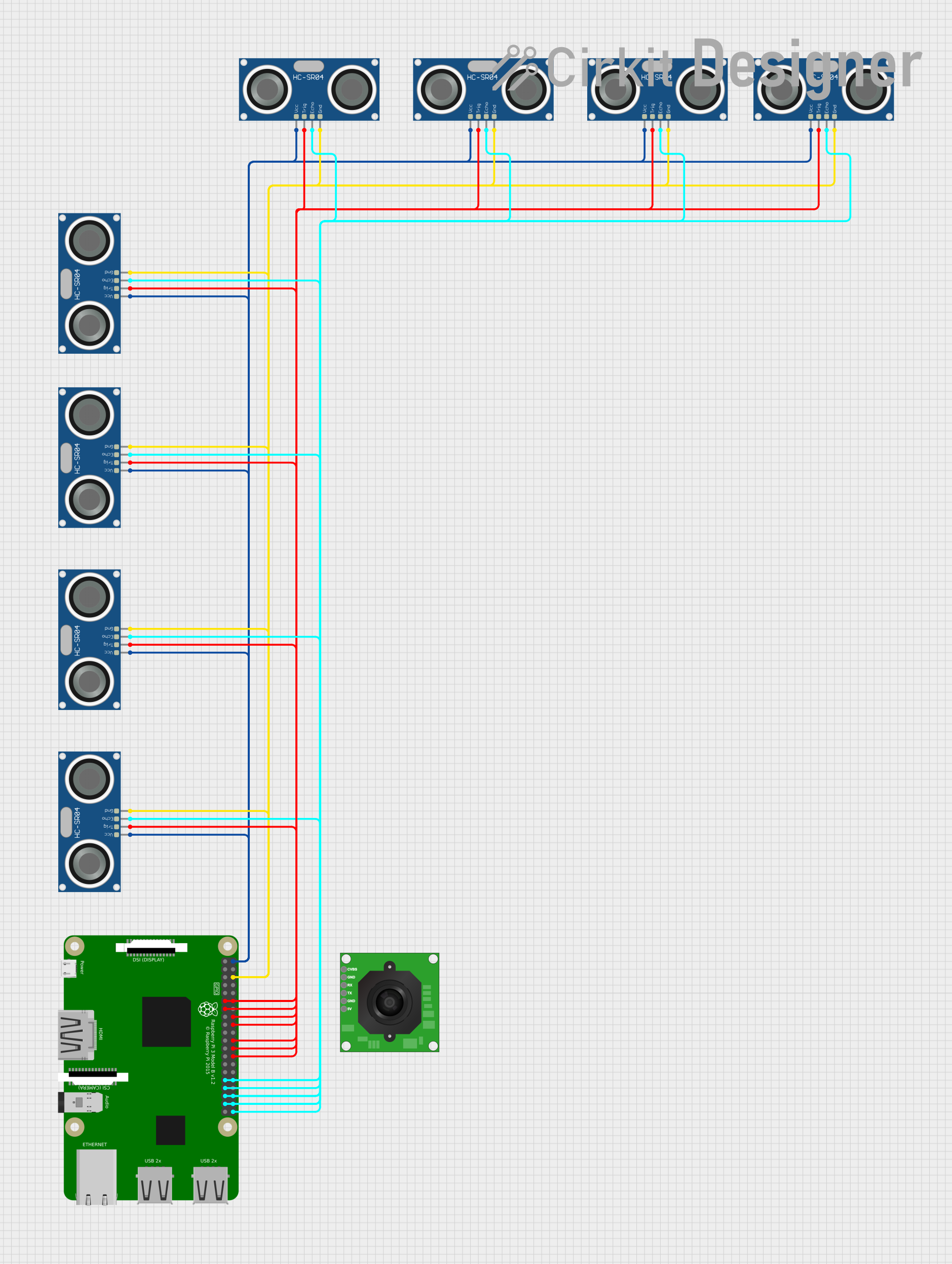
The sensor typically has four pins, as described in the table below:
| Pin | Name | Description |
|---|---|---|
| 1 | VCC | Power supply pin. Connect to 3.3V or 5V. |
| 2 | TRIG | Trigger pin. Send a HIGH pulse to initiate ultrasonic wave transmission. |
| 3 | ECHO | Echo pin. Outputs a pulse width proportional to the distance of the detected object. |
| 4 | GND | Ground pin. Connect to the ground of the power supply. |
Below is an example of how to use the Waterproof Integrated Ultrasonic Sensor with an Arduino UNO:
// Define pin connections
const int trigPin = 9; // TRIG pin connected to digital pin 9
const int echoPin = 10; // ECHO pin connected to digital pin 10
void setup() {
pinMode(trigPin, OUTPUT); // Set TRIG pin as output
pinMode(echoPin, INPUT); // Set ECHO pin as input
Serial.begin(9600); // Initialize serial communication
}
void loop() {
// Send a 10µs HIGH pulse to the TRIG pin
digitalWrite(trigPin, LOW);
delayMicroseconds(2);
digitalWrite(trigPin, HIGH);
delayMicroseconds(10);
digitalWrite(trigPin, LOW);
// Measure the duration of the HIGH pulse on the ECHO pin
long duration = pulseIn(echoPin, HIGH);
// Calculate the distance in cm
float distance = (duration * 0.034) / 2;
// Print the distance to the Serial Monitor
Serial.print("Distance: ");
Serial.print(distance);
Serial.println(" cm");
delay(500); // Wait for 500ms before the next measurement
}
No Output or Incorrect Readings
Unstable or Fluctuating Distance Measurements
Sensor Not Responding
Water Droplets on the Sensor Surface
Q: Can this sensor be submerged underwater?
A: Yes, the sensor is waterproof (IP67 rated) and can be submerged, but ensure the wiring and connections are also waterproofed.
Q: What is the maximum detection range?
A: The sensor can detect objects up to 450cm away, depending on environmental conditions.
Q: Can I use this sensor with a 3.3V microcontroller?
A: Yes, the sensor operates at both 3.3V and 5V, making it compatible with most microcontrollers.
Q: How do I reduce interference when using multiple sensors?
A: Trigger the sensors sequentially rather than simultaneously to avoid ultrasonic wave overlap.